博工干细胞机器人医疗科技中心宜昌基地启动 打造干细胞机器人智能制造样板 11月24日,广东博工医疗科技有限公司干细胞机器人医疗科技中心宜昌基地项目签约暨启动仪式在宜昌生物产业园举行。广东博工医... 2024-12-04
种草几款非常好用的面霜,保湿、抗老均到位,有你用过的吗? 种草几款非常好用的面霜,保湿、抗老均到位,有你用过的吗?法尔曼冰凝金装面霜品牌背景:VALMONT被誉为瑞士皇后级护肤品... 2024-12-02
全国超四万人被骗,揭秘免费干细胞注射骗局,提醒家人防止上当! 能够让四万多人被骗!疯狂敛财超过一个亿,这是一个什么概念?据央视报道,不久之前,在参加了一次线上会议之后,六十多岁的黄奶... 2024-11-30
异基因造血干细胞移植相关血栓性微血管病的BATAP预后积分系统创建 【一分钟秒懂要点】1.移植相关性血栓性微血管病(TA-TMA)是异基因造血干细胞移植(allo-HSCT)术后的严重并发... 2024-11-29
生命接力!北京博士成功捐献造血干细胞,挽救12岁白血病患儿! 近日,北京语言大学文学院博士研究生王宇航在解放军总医院第五医学中心成功捐献了造血干细胞,成为学校在读研究生第1例、文学院... 2024-11-29
《细胞》发布中国科学家新突破:首只胚胎干细胞系“嵌合猴”诞生 中国研究人员首次公布了一只活产“嵌合猴”研究的具体细节。这只“嵌合猴”由同一种猴子的两个基因的不同胚胎细胞组成。据介绍,... 2024-11-29
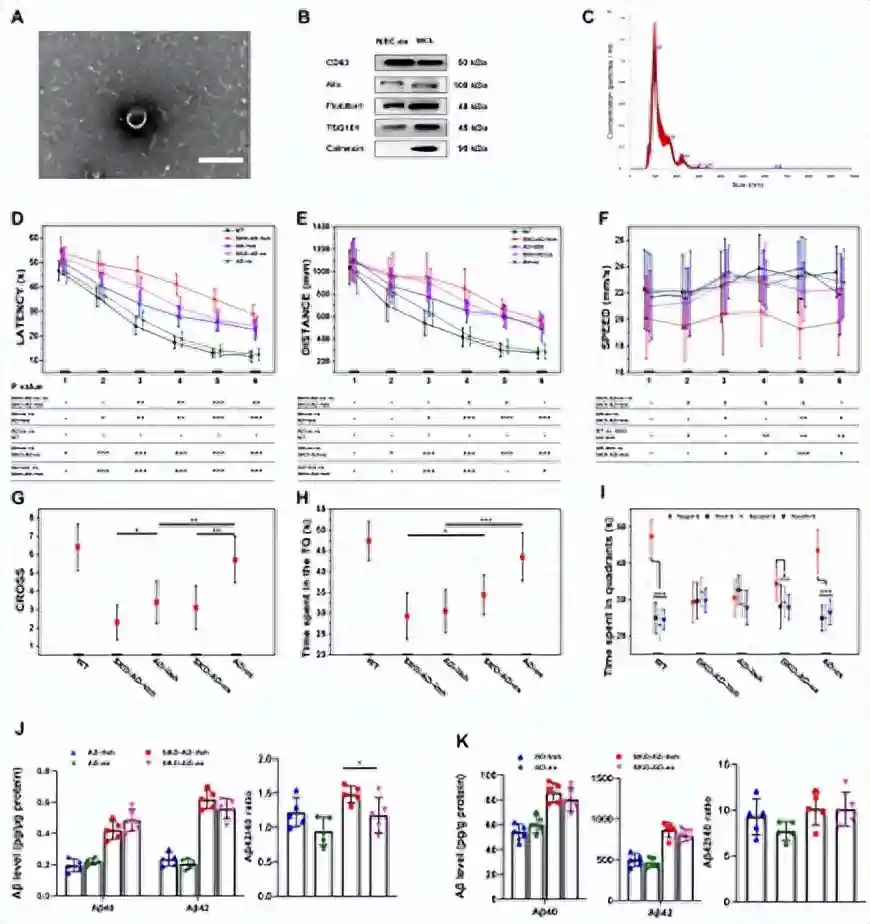
同济大学刘健慧团队联合上海交大周滟团队、复旦大学张琦团队提出神经干细胞源性外泌体促进阿尔茨海默病... 同济大学刘健慧团队联合上海交大周滟团队、复旦大学张琦团队提出神经干细胞源性外泌体促进阿尔茨海默病中线粒体生发并重塑其脑区... 2024-11-29