人体的自我修复能力是有限的,但每个人都有一个干细胞库,这些干细胞能够自我更新并分化成各种不同类型的细胞,这使得它们在医学上有着重要的应用价值。
然而,所有人类细胞都会进入一种被称为“衰老状态”的状态,这时它们不再繁殖,但并不会死亡,而是在身体内游荡。

这些衰老细胞会随着时间的推移在身体各处积累,影响周围的健康细胞。
最近,一家抗衰老研究公司AltosLabs的研究人员与来自西班牙、中国、日本、美国和卢森堡的国际研究团队,发表了一篇名为“老化细胞谱系图揭示了老年化的炎性环境对肌肉再生的抑制作用(Senescenceatlasrevealsanaged-likeinflamednichethatbluntsmuscleregeneration)”的研究论文,刊登在了《自然》杂志上。

该研究揭示了衰老细胞和健康干细胞之间的相互作用,发现这些衰老细胞可以抑制肌肉再生,并且会在身体内形成老年化的炎性环境。
具体是怎么回事呢?
一、还是小老鼠。为什么老年人的身体会变得越来越弱?
其实,其中有一种叫做“衰老细胞”的小东西扮演了重要角色。
虽然衰老细胞只占我们身体的一小部分,但它们可以通过分泌一种叫做“衰老相关分泌表型”(SASP)的东西来对身体造成严重的伤害。

这种东西会使身体产生纤维化,也就是一些组织增厚或者产生疤痕,还会阻止健康细胞正常工作。
其中一个副作用就是肌肉减少症,这是一种与年龄有关的骨骼肌质量和功能下降的疾病。
随着年龄的增长,身体里的衰老细胞会取代健康的骨骼肌,导致肌肉无法自我修复。

而年轻的骨骼肌即使在受伤后也能很快地恢复。
在之前的研究中,研究人员知道了骨骼肌再生能力会随着年龄增长而下降。这次实验是接着做的。
可是,这种关于衰老的实验,怎么可能在人的身体上做实验呢?
所以,实验对象还是小老鼠。

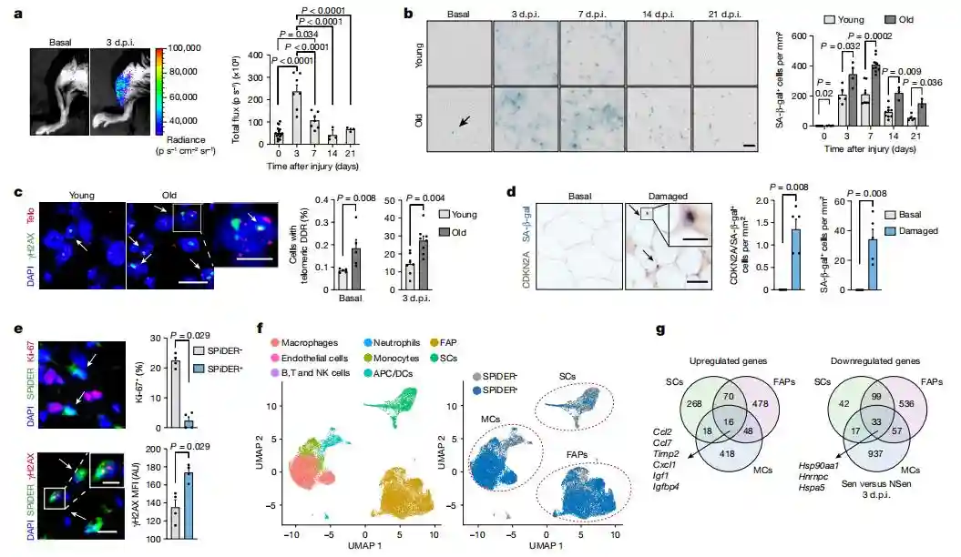
他们发现,在损伤后老化的组织中,衰老细胞比年轻组织中的衰老细胞要多得多。
当组织受到损伤时,衰老细胞的数量会迅速增加。
这解释了为什么一些老年人比其他人更容易受到衰老过程的影响。如果他们曾受过伤,那么他们的肌肉中可能存在更多的衰老细胞。

可以这样理解,当肌肉受到伤害后,一些肌肉细胞会开始衰老,这些细胞会产生一些类似于衰老的物质,其中包括炎症因子。
这种炎症即使在年轻的小鼠中也会发生。
这种现象可能会降低干细胞的功能,阻碍组织修复,导致组织再生能力的下降。
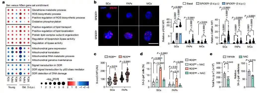
二、为什么清除衰老细胞?这项研究发现,老年小鼠的肌肉在受伤修复后会变得更加虚弱,原因是因为它们含有更多的衰老细胞。
然而,当研究人员给这些老年小鼠注射一种名为Senolytics的药物时,这些衰老细胞被杀死后,肌肉力量得到了明显的改善。

这说明什么呢?
这证明去除衰老细胞可以改善肌肉功能。
不仅如此,研究人员还发现,即使是在年轻小鼠身上,去除衰老细胞也能明显地改善肌肉修复。
这是一个非常惊人的发现,因为衰老通常不会在年轻个体身上发生。
所以有学者推测,清除衰老细胞的治疗策略可能对年轻人的肌肉损伤恢复也有益处。
总之,这项研究证明了衰老细胞对肌肉功能和修复的影响,清除这些细胞可能是改善肌肉功能和加速肌肉修复的有效方法。

消除衰老细胞或减少其分泌的炎症因子,可以对防止衰老有益。
由于衰老细胞在人类和动物的肌肉中积累,因此这些发现为未来改善肌肉修复提供了潜在途径,并且对治疗肌肉疾病的再生医学具有重要意义。
可是,我们真的能够对抗衰老吗?
这条路看上去还很遥远,慢慢来吧。




.jpeg)

