自古以来,人类对美的追求从未停歇。健康的人渴望逆转岁月在肌肤上刻下的痕迹,追求青春的永驻;而那些因烧伤或不幸事故导致皮肤受损的人们,更是怀揣着强烈的愿望,希望能够重塑皮肤正常功能,消除疤痕,让肌肤焕发新生的光彩。
近年来,随着间充质干细胞(MSCs)培养技术的推广,基于MSCs衍生的外泌体修复皮肤损伤和组织再生的药用化妆品和生物药物的开发已成为研究的热点。越来越多的研究揭示了外泌体在促进皮肤再生、减少疤痕形成等方面的巨大潜力。

△内吞-融合-外排
因此,本期内容将为大家介绍外泌体的概念、修复皮肤损伤的机制以及潜在的临床价值,希望能够帮助大家从源头层面了解外泌体在治疗皮肤损伤领域的巨大潜力。
外泌体是什么

△外泌体的分子组成
人体几乎所有类型的细胞都能分泌外泌体,外泌体广泛存在并分布于各种体液中,携带多种蛋白质、mRNA、miRNA和脂质类物质等,作为重要的传递信号分子,形成了一种全新的细胞-细胞间信息传递系统,可参与细胞通讯、细胞迁移、血管新生和肿瘤细胞生长等过程。
外泌体是如何促进皮肤修复的?
1.MSC-exo促进细胞增殖
皮肤损伤后第3天,成纤维细胞增殖并产生细胞外基质,如纤连蛋白、I型和III型胶原蛋白,而上皮细胞则增殖并迁移至损伤边缘,促进伤口闭合,降低感染风险。细胞增殖与皮肤再上皮化对皮肤再生具有关键作用。

△皮肤愈合三阶段
研究表明,间质干细胞衍生的外泌体能够有效促进人类角质形成细胞和真皮成纤维细胞的增殖和迁移,加速再上皮化,促进胶原成熟,减少疤痕宽度。
此外,外泌体还能够通过下调TGF-β/Smad信号通路中TGF-β1、Smad2、Smad3和Smad4的表达,上调TGF-β/Smad信号通路中TGF-β3和Smad7的表达来调节表皮和真皮细胞运动,促进皮肤的无瘢痕愈合。

△TGF-β/Smad信号通路
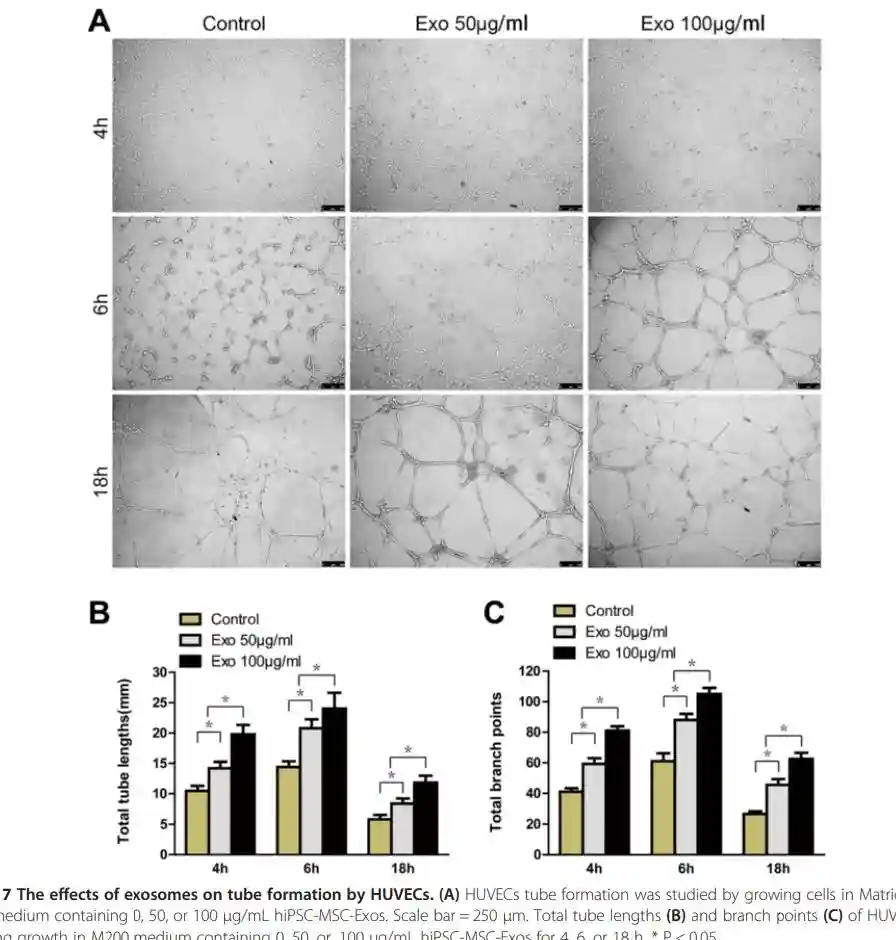
2.MSC-exo促进血管新生
血管生成在皮肤伤口愈合过程中起关键作用,并且是肉芽组织形成所必需的。研究表明外泌体能够以剂量依赖性的方式促进血管内皮细胞的增殖、迁移和成管,促进毛细血管网的形成。

△HUVECs血管重建
3.MSC-exo对受损皮肤的免疫调节机制
巨噬细胞是固有免疫中的重要细胞,其在微环境刺激下可以分为2型:促炎型巨噬细胞M1型和抗炎型巨噬细胞M2型。在脂多糖刺激巨噬细胞的炎性培养环境中,MSC-exo能促进受体巨噬细胞向抗炎M2表型的转换,降低烧伤大鼠模型血清中肿瘤坏死因子α和白细胞介素1β水平,提高白细胞介素10水平,从而减弱烧伤引起的炎症反应。外泌体是如何促进
外泌体修复皮肤的临床展望
通过了解MSC-exo在皮肤损伤修复机制,我们可以清晰地预见其皮肤损伤修复领域,如烧伤烫伤、糖尿病足以及系统性硬皮症等方面有着巨大的应用前景。MSC-exo的这些特性不仅为皮肤损伤修复提供了新的治疗策略,而且有望为这些疾病的患者带来更好的治疗效果和生活质量。
参考资料:
[1]XIONGM,ZHANGQ,HUW,neousmedicalaesthetics[J].;166:105490.doi:10.1016/:33582246.
[2]JiangT,WangZ,neouswoundhealingmediatesthroughTGF-β/Smadsignalingpathway[J].,11(1):198.doi:10.1186/s13-6IF:7.5:32448395;PMCID:PMC7245763.
[3]ZhangJ,GuanJ,NiuX,sfacilitatecutaneouswoundhealingbypromotingcollagensynthesisandangiogenesis[J].;13:49.:10.1186/s1-0



.jpeg)

